欧博abg登录入口

当前位置: 首页 >> 正文

首届全国高校思政课优秀教学论文评选欧博官网两篇获奖

来源:    发布时间 : 2017年07月25日 00:00     阅读:
A A A

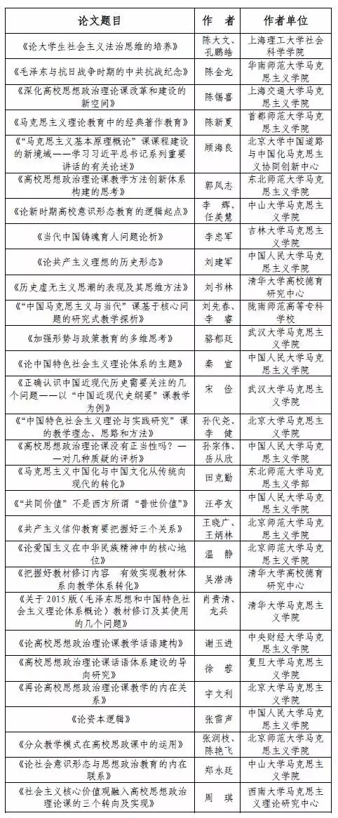
7月17日下午,“2017年高校思想政治理论课教学质量年北京调研片会暨思政课教学研究工作座谈会”在中国人民大学逸夫会议中心召开,会上为入选首届“全国高校思想政治理论课优秀教学论文”的获奖作者举行了隆重的颁奖仪式。此次活动推选出优秀论文共29篇,其中欧博官网骆郁廷教授的《加强形势与政策教育的多维思考》、宋俭教授的《正确认识中国近现代历史需要关注的几个问题——以“中国近现代史纲要”课教学为例》均入选活动优秀教学论文。

此次推选活动由教育部高校思想政治理论课教学指导委员会、北京高校思想政治理论课高精尖创新中心联合组织,中国人民大学书报资料中心承办。旨在深入贯彻落实习近平总书记在全国高校思想政治工作会议上的重要讲话以及教育部关于提升高校思政课教学质量建设的总体部署,促进一线教育教学成果转化,巩固和提升高校思想政治理论课教学质量。整个推选过程经过确定参选篇目、在线投票、专家复选、通讯评议、评委会终评、结果公示等多个环节,宗旨明确、参与广泛、程序公开,保证了评选活动的公正性和权威性。

(李心馨 供稿)

相关链接:http://mp.weixin.qq.com/s/3gsWbN4nY6A9k3_dplTi4w

附:首届全国高校思想政治理论课优秀教学论文获奖名单(按作者音序排列)

640.webp.jpg



上一条:秦后国同志任学院党委副书记

下一条:学院召开学期工作总结大会